群狼谷全国论坛春风阁(全国信息),泻火楼论坛,新qm论坛,良家论坛一品楼

工作动态

站内搜索

主题
正文
工作动态
现在位置 : 首页 >> 工作动态
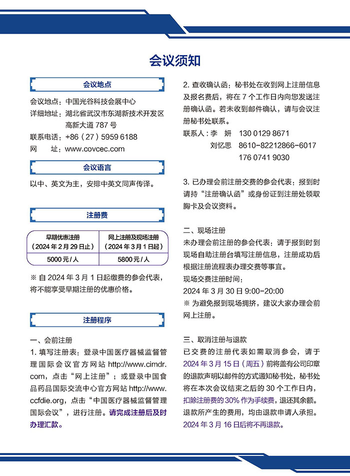
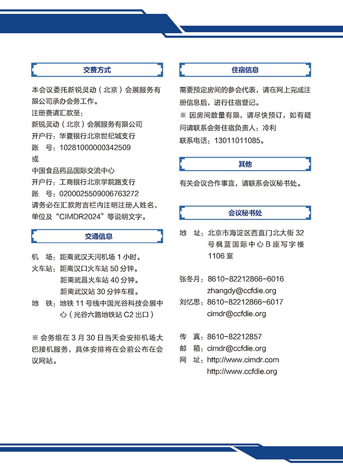
第十四届中国医疗器械监督管理国际会议第一轮通知
来源: 中国食品药品国际交流中心     发布日期: 2023-12-21

Produced By CMS 网站群内容管理系统 publishdate:2025/07/15 21:55:58